Unlocking Cross-Chain Security with Bitcoin: SatLayer × Plume SkyLink DVN
SatLayer and Plume are launching a Bitcoin Validated Service (BVS) DVN for SkyLink, introducing BTC-collateralized, slashing-enabled verification that expands SkyLink’s DVN security and unlocks new participation for Bitcoin restakers.
SatLayer and Plume are co-building a Bitcoin-Validated Service (BVS) DVN for SkyLink (LayerZero-powered). This integration brings BTC‑collateralized, slashing‑enabled verification into SkyLink’s DVN set, diversifies the verifier quorum, and creates a new role for Bitcoin restakers in shared security.
Overview
Plume’s SkyLink bridge runs on LayerZero and uses pluggable Decentralized Verification Networks (DVNs) to verify cross‑chain messages. SatLayer is building a Bitcoin-Validated Service (BVS) DVN, powered by our restaked Bitcoin infrastructure, as part of our confirmed collaboration with Plume. By integrating SatLayer’s BVS DVN, SkyLink adds a Bitcoin-secured verifier enforced by programmable slashing — expanding SkyLink’s verifier set and backing security with crypto’s strongest collateral: Bitcoin.
The integration demonstrates how Bitcoin restakers can secure cross‑chain messaging — beyond Ethereum‑aligned trust models — while enabling Plume to diversify its DVN set with security collateralized in the strongest, most liquid asset in crypto: BTC.
Why SatLayer?
- Bitcoin‑native collateral: Our restaking infrastructure turns BTC into programmable security for dApps and verification services (like DVNs), without sacrificing decentralization.
- Slashing‑enabled security: Operators face economic penalties for downtime, incorrect verification, or malicious behaviour — fully aligned with LayerZero’s modular security design.
- Battle‑tested operations: SatLayer’s infrastructure has secured $400M+ in restaked BTC across multiple chains, with mature monitoring and incident response.
- Pluggable operator model: A permissionless operator set, enabled by our SDK and vault factory, can opt‑in specifically to secure the Plume DVN BVS.
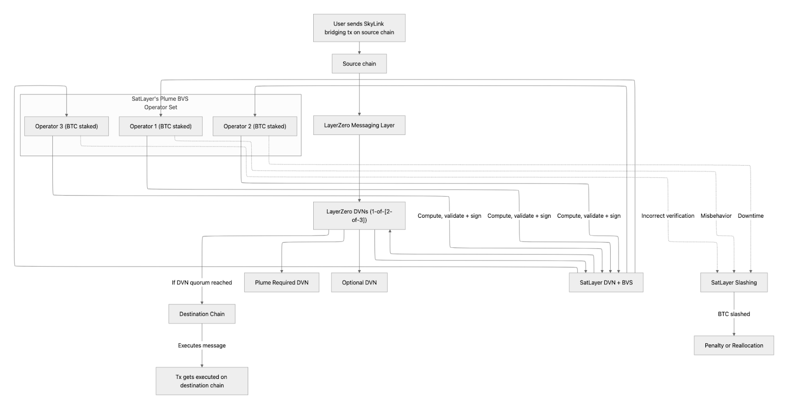
Architecture
Below is a high-level architecture of how a crypto-economic security BVS fits into the overall picture with Plume’s SkyLink bridge.

How the Verification Works
Think of SkyLink like an international courier and DVNs like independent inspectors who double‑check every package before it’s delivered.
- You send a package (a message) from Chain A to Chain B.
- Each inspector (DVN) independently checks the package’s fingerprint
- If the fingerprint matches, the inspector signs a short receipt (a “witness”) and hands it to the courier’s delivery desk on the destination chain (the “Executor”).
- Once enough inspectors agree (a quorum), the delivery desk green‑lights the handoff and your package is delivered.
SatLayer adds a new inspector team backed by a Bitcoin security deposit. If our inspectors are wrong, late, or malicious, part of that deposit gets slashed. That money‑on‑the‑line is what makes the system economically secure—not just technically correct.
Why This Is Good for Users and Builders
- More independent inspectors → fewer single points of failure.
- Inspectors with money at stake → stronger real‑world incentives to be correct and on time.
- Bitcoin‑backed security → deep, liquid collateral underwriting SkyLink’s message verification.
Verification: SatLayer BVS Side
SatLayer specifies the DVN as a Bitcoin‑Validated Service with clear duties and consequences:
- Verifier nodes: Off‑chain services follow SkyLink channels, recompute payloadHash, and prepare witnesses.
- Attestation: Submit signed witnesses via ReceiveUln302.verify() with required metadata.
- Programmable slashing: Restaked BTC is subject to penalties for:
- Incorrect verification (e.g. invalid/conflicting witness)
- Downtime, like missed attestations within SLA windows
- Malicious behavior, for example, double‑signing or coordinated false witnessing
- Operator incentives: Rewards and penalties calibrated for correctness and timeliness; repeated violations can trigger ejection.
Operator Model
- Permissionless opt‑in: Operators stake through SatLayer vaults and opt into the Plume DVN BVS.
- SDK‑based integration: Standardized runbooks for monitoring, signing, and submission pipelines.
- Observability: Health checks, latency metrics, and attestation success monitoring.
What This Unlocks
- Diversified verifier assumptions: Adds a Bitcoin‑native DVN to SkyLink’s set, reducing correlated risks.
- Economic security first: BTC‑backed slashing meaningfully raises the cost of misbehavior.
- A new utility for BTC: Bitcoin restakers actively secure cross‑chain messaging, expanding BTC’s role in modular systems.
SatLayer and Plume are advancing cross‑chain security with a DVN anchored by Bitcoin and enforced by slashing. As implementation rolls out, SkyLink gains a stronger, more diverse verifier set — while Bitcoin restakers gain a high‑impact avenue to secure critical interoperability.